Форум «Auto-HiFi»Вернуться к списку тем
| Сообщение |
Автор |
|
Добрый день, прошу одобрения по выбранным компонентам аудиосистемы либо критики.
ГУ Pioneer MVH-S620BT
Фронт Pioneer TS-A1600C
Миды запитываться будут от усилителя Aura AMP-2.80 расположение под водительским сидением
Твиттеры напрямую на ГУ по высокому уровню
Саб Focal Auditor RSB-300 короб ЗЯ 50л (расчет в bassbox по параметрам)
Запитается от усилителя Aura AMP-A800 в 2 Ом расположение багажник
Питание кг35 до дистрибьютера на aura 2.80 далее кг15, на а800 кг20, защищаться плюс питания будет предом 100-120 А
Режим работы сетевой с отстройкой задержек и срезов.
Кузов седан полка просветлена отсутствием овалов
|
2021-01-11 13:09:46KonstantiЖительАдрес: ВолжскийСообщений: 57
|
|
А какого рода вы хотите одобрение?
Если уже все купили? Это одна беда,а если только в выбираете это это не беда.
Вы саб решили утопить?
|
2021-01-11 13:12:22ТокмачВетеранАдрес: Комсомольск-на-АмуреСообщений: 5682
|
|
Я на этапе планирования, в наличии только фронтальная акустика (подарок), прочитал очень много всего, и по итогу такой подбор сделал компонентов, усилитель в 2 ома 400 вт вроде выдает по мануалу на 300 вт вроде по мощности адекватный выбор, если для седана саб слишком слаб, это имели ввиду? подскажите что имели ввиду утопить саб
|
2021-01-11 13:19:14KonstantiЖительАдрес: ВолжскийСообщений: 57
|
|
Или вы про зя 50 л ? Сначало пытался на бумажке считать по двум формулам, но выходило вообще 73 литра под Qtc 0.707. После в проге bassbox6 pro считал вводя основные параметры динамика получил 50 л
|
2021-01-11 13:23:16KonstantiЖительАдрес: ВолжскийСообщений: 57
|
|
Усилители эти, дно полное
|
2021-01-11 13:55:03John86ЖительАдрес: МоскваСообщений: 41
|
|
конечно по 50 литров.
если в наличие только фронт,то укажите бюджет на остальное,можно поднакидать варианты.
ваш выбор усилителей действительно не очень,да и саб самый низ бюджетного.
с КГ-35 вы наеб...,медь любой брендовой фирмы,но не сварка.
|
2021-01-11 14:54:54ТокмачВетеранАдрес: Комсомольск-на-АмуреСообщений: 5682
|
|
Бюджет 35 40к фронт + саб интересует
Гу только 2дин
|
2021-01-11 16:40:29KonstantiЖительАдрес: ВолжскийСообщений: 57
|
|
Ground Zero GZRC 165.2SQ-ACT + Helix K 12W = 13000 + 12000 = 25000.
Короб ЗЯ для этого саба 20-24 литра. От греха подальше делать короб на 25 литров чистого объема. Если будет много решать проблему объема добавлением бруска нужного литража.
Ауры в будущем поменять - сначала на фронт (здесь качество уся более чувствительно), затем на саб.
|
2021-01-11 20:04:53doomer888ВетеранАдрес: ВолгоградСообщений: 1131
|
|
Спасибо но я немного не правильно сформулировал, нужно подобрать усь к имеющемуся фронту Pioneer TS-A1600C и саб с усем
|
2021-01-11 21:26:53KonstantiЖительАдрес: ВолжскийСообщений: 57
|
|
Helix D FOUR, Challenger ER-90.4 на фронт. В идеале Helix G FOUR.
Саб Helix K 12W + Art Sound XE 1K. Моноблок на вторичке.
|
2021-01-11 22:12:28doomer888ВетеранАдрес: ВолгоградСообщений: 1131
|
|
Kenwood DPX-M3200BT,
усилитель на мид+саб SoundQubed S4-100, Helix K 12W
|
2021-01-12 04:07:48ТокмачВетеранАдрес: Комсомольск-на-АмуреСообщений: 5682
|
|
Спасибо за предложенные варианты, есть пища для размышлений, если есть еще варианты предлагайте. Смотря на темы с сабом Helix K 12W вижу сравнения с с Kicker 43CWRT121 (2). Что скажете по поводу него? Он будет более универсальный для жанров музыки? Слушаю все жанры в том или ином виде
|
2021-01-12 11:58:41KonstantiЖительАдрес: ВолжскийСообщений: 57
|
|
Электронная (клуб, рэп) лучше дается Кикеру - он глубже по басу, немного медленнее.
С тяжеляком и сложной живой музыкой лучше справляется Хеликс - он точнее и быстрее, но бас менее глубокий.
Тут по жанрам лучше ориентироваться.
|
2021-01-12 12:50:25doomer888ВетеранАдрес: ВолгоградСообщений: 1131
|
|
А под Kicker 43CWRT121 усилок какой подходящий
|
2021-01-12 13:23:36KonstantiЖительАдрес: ВолжскийСообщений: 57
|
|
Нынче совсем не понятно,что есть в продаже и за какую цену.
Если бюджетно посмотрите SoundQubed S1-1250.
из б/у Challenger ER-1000.1
на них можете и 122 кикер вешать
|
2021-01-12 13:50:09ТокмачВетеранАдрес: Комсомольск-на-АмуреСообщений: 5682
|
|
А Alpine S-A60M подойдет к кикеру?
|
2021-01-12 21:30:37KonstantiЖительАдрес: ВолжскийСообщений: 57
|
|
10 кикер и в 2 и в 4 отлично тянет, 12 не пробовал.
помощнее бы.
|
2021-01-13 01:34:14ТокмачВетеранАдрес: Комсомольск-на-АмуреСообщений: 5682
|
|
Gladen rc90 c2, challenger er 90.2 как для моего фронт будет?( Ts a1600c)
|
2021-01-13 17:38:43KonstantiЖительАдрес: ВолжскийСообщений: 57
|
|
оба номр,гладен пошустрее
|
2021-01-14 01:12:07ТокмачВетеранАдрес: Комсомольск-на-АмуреСообщений: 5682
|
|
А подскажите если поканалку с гу, через 4х канальный усилитель делать, кросы в гу, получается RCA ВЧ на фронт подключаю, СЧ на RCA тыл вешаю, в усилителе делаю пропуск полных полос, получится ли потом срезы все сделать в гу ? И еще вопрос вч от мощности четырехканальника не сгорят? Я просто не очень понимаю как это делать опыта нет. И не понимаю нужен ли мне 4х канальник или выбрать 2х канальник ближе к 80+ вт или ВЧ в компонентной акустике выдерживает полную мощность указанную в номинале ( тогда Audio System M-90.4 для поканалки через усил)? Или мощность нужно меньшую т.к компоненты разделились, да и на вч много нельзя например подавать( тогда Helix D FOUR ) ? Подскажите пожалуйста.
В итоге выбрал компоновку:
Гу Pioneer MVH-S620BT
Фронт Pioneer TS-A1600C
Усилитель фронта Helix D FOUR / Audio System M-90.4
Саб Kicker 43CWRT121
Усилитель Alpine S-A60M
|
2021-01-15 13:05:24KonstantiЖительАдрес: ВолжскийСообщений: 57
|
|
подключение твитеров и мидов по инструкции,на разных магнитолах бывает и так и наоборот.
нет твитера не сгорят.
для вашей системы твитера от магнитолы достаточно,это и проще и дешевле.
магнитолу предпочел бы кенвунд
усилитель на саб Audio System Italy AD850
|
2021-01-15 14:08:28ТокмачВетеранАдрес: Комсомольск-на-АмуреСообщений: 5682
|
|
1) алпайна недостаточно будет?
2) раз Вч в моем случае лучше от магнитолы (просто боюсь искажений на большой громкости от ГУ), тогда выберу 2х канальник.
3) Теперь другая сторона - питание выбранных компонентов. Я могу считать что в максимальном режиме усилители будут потреблять 14.4* ток предохранителя? То есть если выбрать предложенный усилителm для саба Audio System Italy AD850 ток предохранителя 80А (D) и допустим двух канальник 30 или 50 ампер пред (AB) то пиковая мощность в пиковых режимах будет: 14,4*80/0,9+14,4*50/0,5=2720 Вт, силовые кабели необходимого сечения обеспечу и от генератора и масса с акб) но что делать с акб генератором? Режим использования будет, допустим, не постоянный. Понятно что значение 2720 недостижимо это абсолютный максимум на 100 процентов громкости и возможности усилков по защите . Хватит ли мне штатного 100 ампер генератора и аккумулятора?
4) какой объем зя для этого саба подойдет?
|
2021-01-15 19:45:36KonstantiЖительАдрес: ВолжскийСообщений: 57
|
|
сама акустика,а точнее твитер не даст сильно громко прослушивать,магнитола кенвунд не много смягчит твитер по сравнения с пионером.
1. можно,но лучше больше,
2.проще 2-х канальник,как вариант из б/у Pioneer PRS-D800,можно и новый найти
3. предохранитель ставится в зависимости от сечения кабеля и длины,сечение от выбранных усилителей.
4. 25литров по внутренним размерам
|
2021-01-16 02:08:42ТокмачВетеранАдрес: Комсомольск-на-АмуреСообщений: 5682
|
|
Вроде вот итог:
Гу Pioneer MVH-S620BT
Фронт Pioneer TS-A1600C
Усилитель фронта Audio System M-90.4
Саб Kicker 43CWRT121
Усилитель Audio System Italy AD850
В любом случае попробую поканалку с вч через усилитель, попробую срезы повыше сделать, на слух ощутить, если не понравится пущу от ГУ. Проводка останется на случай замены фронтальной акустики или твиттеров.
Вопрос по настройке: саб обычно какой на частоте срезают?
Читал что Audio System M-90.4 на низких частотах слабее сигнал даёт нежели СЯ/ВЧ, не будет ли провала между сабом и СЧ акустикой (это панч на сколько я понимаю)?
|
2021-01-17 15:54:07KonstantiЖительАдрес: ВолжскийСообщений: 57
|
|
Зависит от инсталляции. Обычно саб режут по верху 50-80 Гц. Попробуйте для начала саб на 63 Гц (12 дБ/окт или 24 дБ/окт), а СЧ 80 Гц (12 дБ/окт). Провала между сабом и сч при таких срезах не будет. Дальше играйте срезами и порядками пока не получите приятное на Ваш слух звучание)
Pioneer SPH-DA240BT > Dego Upgrade 2.5T, Steg K 2|02 > Dego SP 6.5 MW, Eton POWER 450.2 > ESX SX1240
|
2021-01-18 11:54:35JuceМатерый спецАдрес: СевастопольСообщений: 410
|
|
Немного о расчете короба , да понимаю есть цифра выше 25 л для саба. Но пытаюсь узнать узнать параметры данного оформления и получается граничная частота 50-52 гц, и добротность около 0.9 при параметрах динамика Fs 29.5 Qts 0.59 Vas 54.3.. Для получения добротности 0.707 необходимо по расчетам 124л но смотря ход динамика 10,5 он будет стукать на отбой при мощности 500вт на граничной частоте 35.35гц и ниже грубо говоря. Хочу разобраться. Хотелось бы сделать короб для начала 40л чтобы граничная частота была 45гц но ход опять превышает допустимый(500вт) на резонансной частоте оформления и у самых низов. Неужели 25л эталон?
И превышение максимального хода это действительно отбой будет или это допустимо
|
2021-01-20 17:37:06KonstantiЖительАдрес: ВолжскийСообщений: 57
|
|
Вот графики хода, могу отталкиваясь от них объем подбирать? красный 25 синий 40

|
2021-01-20 18:47:22KonstantiЖительАдрес: ВолжскийСообщений: 57
|
|
Ничегосе, 124 л при 0.707... У меня 73 л получилось, правда через другую калькуляцию, но и так как-то многовато. Да, этот кикер высокодобротный, вот и просит объём. В 25 играть будет, но уже нет так глубоко и мясисто как мог бы. Пусть спецы поправят, если ошибаюсь с выводами, так как не слышал этот саб, а слушать все же надо...
Как вариант, крайне рекомендую ESX SX1240. Вот ему точно больше 25 литров не требуется. Звучит явно дороже чем стоит. Бас мягкий, глубокий, приятный, когда нужно драйвовый, но тут уже от усилка больше зависит (хотя не только). Кстати с AS Italy AD850 должен хорошо спеться в ЗЯ.
Pioneer SPH-DA240BT > Dego Upgrade 2.5T, Steg K 2|02 > Dego SP 6.5 MW, Eton POWER 450.2 > ESX SX1240
|
2021-01-21 17:43:50JuceМатерый спецАдрес: СевастопольСообщений: 410
|
|
Меня больше смущает, что на максимальной мощности саб на ход уйдет в больших объемах, для добротности 0.707 для большего объема мощность подаваемую надо уменьшать получается? Какой окрас звука имеет акустическая система с добротностью 0.9?
|
2021-01-22 12:58:55KonstantiЖительАдрес: ВолжскийСообщений: 57
|
|
Я бы на Вашем месте за ход волновался меньше всего, это не SPL. Оформление ЗЯ и искажения в виде пердежа на громкостях близких к максимальному ходу не позволят до такого дойти. Грамотная подборка компонентов, установка и настройка - вот что важно.
При высокой добротности бас будет более хлестким, менее мягким, в глубину уже не так охотно забирается, но зато увеличится скорострельность, возможен горбик в районе 60 гц. На мой взгляд Qtc 0.9 для саба не очень удачно. Ваше решение начать с 40 литров имеет смысл, но можно и больше. Сам же производитель для данного саба рекомендует 15-56 литров. Вот и думайте)
Единственное не понял, почему выбрали вариант с катушками 1+1 ом, а не 2+2 ом?
Pioneer SPH-DA240BT > Dego Upgrade 2.5T, Steg K 2|02 > Dego SP 6.5 MW, Eton POWER 450.2 > ESX SX1240
|
2021-01-22 20:13:42JuceМатерый спецАдрес: СевастопольСообщений: 410
|
|
Выбрал так потому что услитель под 4 ом с хорошим контроллем и запасом мощности другой бюджет и потребление питания тоже большее, в целом изначальна задумка была такая что аудиосистема не приведет к изменениям в плане питания и просадам постонным с учетом не постонного использования.
Хочу начать с 40 л черновой короб, настроиться под этот объем и уменьшать до результата который меня не устроит. Просто боюсь на этапе проб и настроек не навредить динамику. Я бы начал и с 70 л как спикербокслайт рекомендуется для цифры 0,707. Сколько отзывов о кикере этом смотрел на разных сайтах все говорят что у него бас глубокий со своим окрасом типа "американский" но с натяжкой, значит результаты с ним получались. В итоге планирую стелс под выверенный объем.
|
2021-01-22 23:52:20KonstantiЖительАдрес: ВолжскийСообщений: 57
|
|
Вам и этого усилителя (AS Italy AD850) будет вполне достаточно для коммутации 4 ом, контроль лучше чем в 2 ом, потребление питания не увеличится. Для ЗЯ нормально подбирать саб и усилитель номинал в номинал.
Pioneer SPH-DA240BT > Dego Upgrade 2.5T, Steg K 2|02 > Dego SP 6.5 MW, Eton POWER 450.2 > ESX SX1240
|
2021-01-23 03:28:47JuceМатерый спецАдрес: СевастопольСообщений: 410
|
|
По мне номинал в номинал это клиппинг на пиках с учетом идеального питания, а я знаю и допускаю просадка напряжения будет. с Электротехникой знаком. Либо меньшую мощность получу в итоге по 2+2, либо полную чистую под 1+1. С настройкой короба только теряюсь, какой расчет за эталон брать. либо с бумажкой по Иофу Ганну, еще прога басбокс6про. баста прога или боксспикерлайт. В басбоксе 66л получается под 0,707 в басте 124л, на сайте ~70, производитель до 59 вообще рекомендует ЗЯ, по отзывам вообще 25. Чему верить незнаю.
|
2021-01-23 20:56:16KonstantiЖительАдрес: ВолжскийСообщений: 57
|
|
Не в ваттах счастье. Верьте своим ушам. Пилите, экспериментируйте, слушайте.
Найдите на драйве запись в блоге от Toyoter1 "Зависимость объема ЗЯ от параметров динамика". Может поможет чуть разобраться. И еще по мощности, гляньте видосик в ютубе "Как подобрать усилитель и акустику по мощности?" на канале Аркадий Автозвук где-то с 15:20 Вам будет интересно.
Pioneer SPH-DA240BT > Dego Upgrade 2.5T, Steg K 2|02 > Dego SP 6.5 MW, Eton POWER 450.2 > ESX SX1240
|
2021-01-24 03:35:08JuceМатерый спецАдрес: СевастопольСообщений: 410
|
|
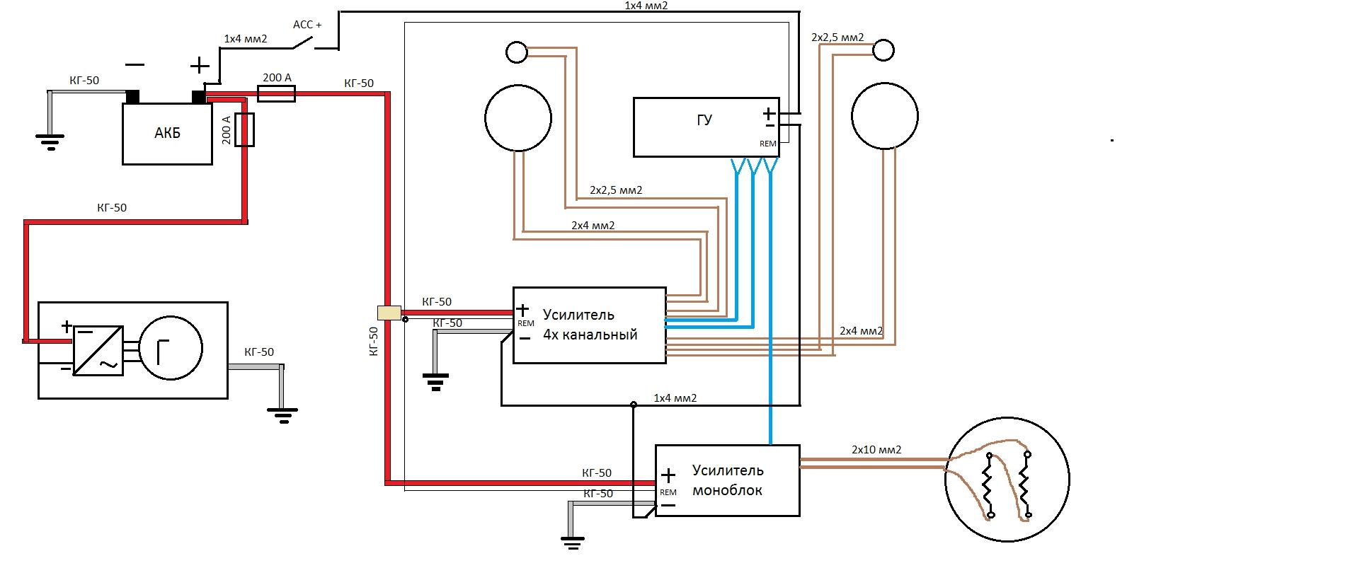
Вот планируемая схема проводки, что не так? Бренд питание использовать не буду, дорого больно, межблоки спаяю из экранированного кабеля нормального. Дистрибютер самодельный шинка 3х30 3 отв под наконечники, прошу обратить внимание на плюс и минус магнитолы и дубляжы питания. Я незнаю есть ли у магнитолы своей ремоут его бы через замок зажигания пустил бы а плюс на аккум. Про токовую петлю тоже начиатлся.
|
2021-02-01 14:00:21KonstantiЖительАдрес: ВолжскийСообщений: 57
|
|
2021-02-01 16:11:40KonstantiЖительАдрес: ВолжскийСообщений: 57
|
|
Почему то картинку не добавил подрят 2раза

|
2021-02-01 16:13:15KonstantiЖительАдрес: ВолжскийСообщений: 57
|
  Для того, чтобы оставлять сообщения на форуме пройдите регистрацию. Если вы зарегистрированы, то введите имя и пароль.
|
  
Мы в Telegram
Мы в ВКонтакте
Полная шумоизоляция Вашего автомобиля по специальной цене! При покупке акустики для штатных мест Mercedes - установка на интересных условиях! При покупке акустики для штатных мест BMW - установка на интересных условиях! Шумовиброизоляция четырех дверей в три слоя под ключ по интересной цене! Каждому покупателю акустики размера 16,5 см. дороже 10000 рублей проставочные кольца для установки в подарок! Каждый покупатель получает в подарок компакт-диск с клёвыми миксами от Mr. DJ Monj! Каждому покупателю фирменные рамки «Auto-HiFi» для государственных номерных знаков в подарок!
2025-11-30 Акустика BLAM : BLAM RT 25, BLAM W 165 R2 LE. 2025-11-30 Корпусной сабвуфер Aspect NLW-12d2 vented box. 2025-11-29 Сабвуферы Recoil: Recoil PW15D2, Recoil PW15D4, Recoil SPL12D1, Recoil SPL12D2, Recoil SPL15D1, Recoil SPL15D2, Recoil SW10D4, Recoil SW12D4. 2025-11-28 Акустика Brax: Brax MATRIX ML165 PRO, Brax MATRIX ML80 PRO. 2025-11-27 Активные сабвуферы Recoil: Recoil LAS10, Recoil LAS12. 2025-11-26 Процессорный усилитель мощности Light Audio LA-ADSP6.8-L.
Дилерская конференция Audiotec Fischer 2025 в Санкт-Петербурге Финал автозвуковых соревнований EMMA 2025 в Санкт-Петербург Финал EMMA 2024 Фоторепортаж с этапа автозвуковых соревнований EMMA в Санкт-Петербурге 22 июня 2024 года Фоторепортаж с этапа EMMA в Твери 1 июня 2024 года
4-канальный усилитель мощности Hellion HAM 150.4D Финал EMMA 2025 в Санкт Петербурге ESQL часть 1 Финал EMMA 2025 в Санкт Петербурге ESQL часть 2 Финал EMMA 2025 в Санкт Петербурге ESQL часть 3 Финал EMMA 2025 в Санкт Петербурге ESQL часть 4 Финал EMMA 2025 в Санкт Петербурге ESQL часть 5 Финал EMMA 2025 в Санкт Петербурге ESQL часть 6 Финал EMMA 2025 в Санкт Петербурге ESQL часть 7
Всем доброго времени суток!Прошу помощи в подборе сбалансированной системы.
Имеется авто Тойота Рав 4 пятого поколения. ГУ китайский план . . . . . Добрый день, коллеги!
Имеется автомобиль Mitsubishi Outlander.
Фронт SOaudio SO165/38 + SOaudio SO29neo
Тыл Audison Prima APX 6.5
Саб . . . . . Всем доброго вечера. Нужна помощь в выборе процессора и усителей. Начну издалека. Изначально в моем авто Hyundai Santa Fe tm была двухполо . . . . . Всем привет!
Нужен совет по подключению процессорного усилителя Усилитель Sennuopu X680 к голове Teyes CC3.
Я начитался, что есть 2 спос . . . . . Всем привет подскажите под MPS 250 подойдет усилитель Match UP 1FX будет ли нормально по громкости все работать чуть выше среднего ? Или . . . . . Здравствуйте. Подскажите, пожалуйста ,головное устройство с навигацией яндекс для киа оптима 2013. . . . . . Друзья, подскажите бесплатную программу на ноутбук для замера ачх с помощью микрофона.
Микрофон usb YANMAI sf-555b . . . . . Всем привет! Купил Ground Zero GZPC 165.3SQ-С ACT. К ним усилитель Alpine R-A90S. Процессор Madbit DSP pro2. Сабвуфер GZTW-12F. Усь к нем . . . . .
Сабвуфер Pioneer TS-A300D4 → Хороший динамик ,стоит в корпусе фи. . . . . . Акустика Hertz HCX 690 → Звук отличный Басс отличный. не зря тратил . . . . . Усилитель Prology RX-4120D Kraken → Усилитель на любителя.В целом звук отдает синтетикой .Выдает неплохую мощность.А . . . . . Сабвуфер Morel Primo 104 → МДФ влагостойкая 24мм,ЗЯ 22л., кабель 6кв.мм Inakustik. ,терминал Урал, усилок А . . . . . Сабвуфер DL Audio Gryphon Pro 10 V.3 SE → Отличный сабвуфер с моноблоком PRIDE mille . . . . . Акустика JBL Club 6500C → Здравствуйте. Хочу поделиться своим мнением по этой акустике. Установил в перед . . . . . Сабвуфер Kicx Head Shot 10 (2+2) → Ну как бы и правда смешаные чувства, есть путний мотор да и сам дифф вроде норм. . . . . . Автомагнитола Pioneer DEH-P88RS → Карозеррия 070 мне больше подошла по зауку . . . . .
Автомагнитола JVC KW-R930BT в Toyota Caldina II Сабвуфер Alpine SWG-1044 в Haval H3 Усилитель Ural BV 1.800 в Haval H3 Усилитель Hellion HAM8.100DSP в Audi Q5 Сабвуфер Focal Sub 12 Dual в Lada Vesta
|