Форум «Auto-HiFi»Вернуться к списку тем
| Сообщение |
Автор |
|
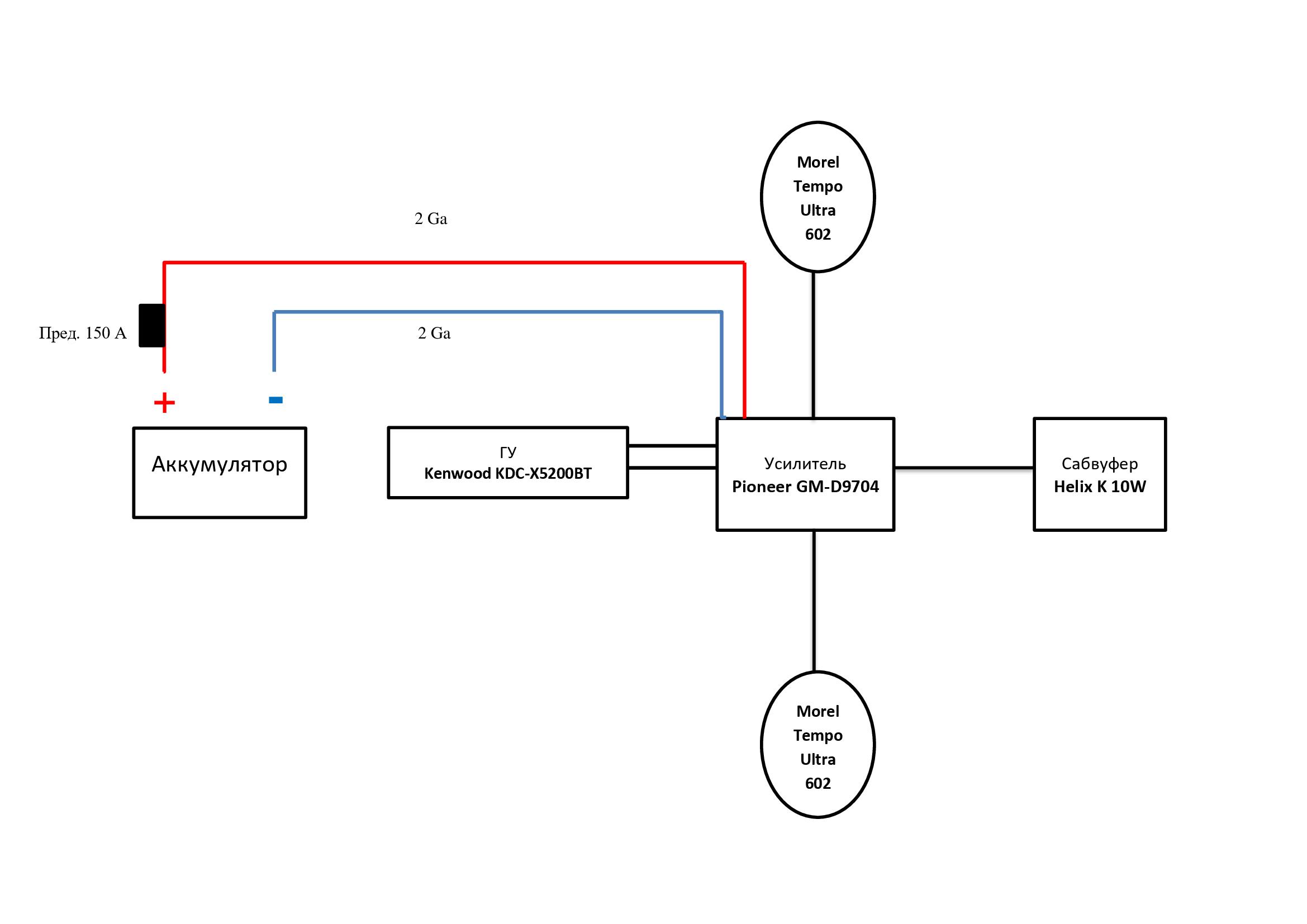
Всем Гуру и Любителям Привет!
Авто -Chevrolet Orlando
Голова: Alpine UTE-92BT
4 двери подготовлены
Слушаю deephouse, nudisco, wave, trap, chillout
Присматриваюсь к сабу Helix K 12W, буду делать короб на 20 л, моноблоку Art Sound XE 1K, к компонеткам Dego SP 650 MW+ ВЧ Dego PO 2.5 T( или же лучше Eton POW 172.2 ?) + усилитель на поканалку Helix M FOUR
Прошу помощи выбрать компонентки, усь, моноблок и саб. бюджет 40-50 т.р. и как лучше подключить компонентки? ВЧ напрямую к ГУ или же пустить через усь?
Спасибо заранее.
|
2019-07-12 14:04:29babaykaНовичокАдрес: TashkentСообщений: 3
|

|
2019-07-12 15:49:22Дмитрий ККНовичокАдрес: МоскваСообщений: 16
|
|
Привет! Отличный выбор, ничего менять не нужно. Акустика лучше Dego, Eton будет немного спокойнее по звуку и с меньшей перегрузочной способностью. А вот предложенный выше Morel для этих жанров не советую - они для более спокойной музыки. Подключать все поканально, пищи лучше попробовать послушать и самому определить, ГУ или усилитель. Как вариант еще из усилителей Audio System X-80.4 D - очень динамичный звук.
ГУ бы только в идеале 80-й Пионер, разница в звучании существенная
|
2019-07-13 07:16:45doomer888ВетеранАдрес: ВолгоградСообщений: 1131
|
|
Спасибо за ответы!
@doomer888 вот я тоже теперь думаю про 80ку, сейчас установили Alpine UTE-92BT с временными колонками Hertz ESK 165.L5, сразу в ГУ, так сказать, на пробу. послушал денек, Что-то вообще не впечатляет звук, как будто колонки накрыли одеялом....
грешу на настройки( хотя попытался сам настроить и с головы и с приложения) и бюджетность модели компоненток. Как думаете, где истина? или все-таки это особенность алпайнов?
|
2019-07-13 09:59:38babaykaНовичокАдрес: TashkentСообщений: 3
|
|
Были такие Герцы,что то не то у вас,за свои деньги классная Акустика
https://www.drive2.ru/users/dendud73/
|
2019-07-13 19:41:27Den73ВетеранАдрес: УльяновскСообщений: 2297
|
|
+1. Den73.
|
2019-07-13 19:56:47Alexey УеgorovСпециалистАдрес: ВолжскийСообщений: 140
|
|
Нашли причину, провода неправильно подсоединили. ВСе заиграло, но ВЧ резало слух. Поставили двушку Audison, настроили все, басов поменьше, но звук приятнее и чище. Заказал DEgo.
|
2019-07-13 23:24:21babaykaНовичокАдрес: TashkentСообщений: 3
|
  Для того, чтобы оставлять сообщения на форуме пройдите регистрацию. Если вы зарегистрированы, то введите имя и пароль.
|


9 мая магазин не работает.
Мы в Telegram
Мы в ВКонтакте
Полная шумоизоляция Вашего автомобиля по специальной цене! При покупке акустики для штатных мест Mercedes - установка на интересных условиях! При покупке акустики для штатных мест BMW - установка на интересных условиях! Шумовиброизоляция четырех дверей в три слоя под ключ по интересной цене! Каждому покупателю акустики размера 16,5 см. дороже 10000 рублей проставочные кольца для установки в подарок! Каждый покупатель получает в подарок компакт-диск с клёвыми миксами от Mr. DJ Monj! Каждому покупателю фирменные рамки «Auto-HiFi» для государственных номерных знаков в подарок!
2026-05-03 Сабвуфер ACV VALID V15D2 V2. 2026-05-02 Акустика BLAM: BLAM KIT 100 S 24, BLAM KIT SR 6952, BLAM PO 200, BLAM S 2N50 A, BLAM S 2N50 C, BLAM T 25 HR. 2026-05-01 Магнитола Pioneer SXT-C10PS. 2026-04-30 Магнитолы Ural : Ural ШТОРМ 7 ПРО, Ural ШТОРМ 72. 2026-04-29 Акустика Recoil: Recoil RST250, Recoil RT25, Recoil TW2550. 2026-04-28 Усилитель мощности Helix ISM 400.2DSP.
Дилерская конференция Audiotec Fischer 2025 в Санкт-Петербурге Финал автозвуковых соревнований EMMA 2025 в Санкт-Петербург Финал EMMA 2024 Фоторепортаж с этапа автозвуковых соревнований EMMA в Санкт-Петербурге 22 июня 2024 года Фоторепортаж с этапа EMMA в Твери 1 июня 2024 года
2-канальный усилитель мощности Hellion HAM 1000.2D Optical 4-канальный усилитель мощности Hellion HAM 150.4D Финал EMMA 2025 в Санкт Петербурге ESQL часть 1 Финал EMMA 2025 в Санкт Петербурге ESQL часть 2 Финал EMMA 2025 в Санкт Петербурге ESQL часть 3 Финал EMMA 2025 в Санкт Петербурге ESQL часть 4 Финал EMMA 2025 в Санкт Петербурге ESQL часть 5 Финал EMMA 2025 в Санкт Петербурге ESQL часть 6
Добрый день! Имеется такая система:
Автомобиль - Volkswagen Arteon
1) Фронт - компонентная Audison Prima APK 165 2 Ohm
2) Тыл - штат . . . . . Всем привет!
Посоветуйте, пожалуйста, по сабвуферу, желательно 12 дюймов.
Состав аудиосистемы в BYD Atto3:
1) Мидбасы 20ки Beyma 8 . . . . . Хеелп, пытаюсь подключить Hellion ham 800.2d к штатной системе Harman&Kardon в BMW X3 G01.
На Helion подал питание от АКБ и минус на кузо . . . . . Моё почтение.Вышел из строя Твиттер DLS R6.2,помогите найти замену. . . . . . Здравствуйте помогите пожалуйста разобраться. Это мои первый опыт в установке акустики,30 лет назад было все попроще...Имею Тойота Рав 4 х . . . . . Всем здравствуйте, уважаемые форумчане! Прошу Вашей помощи в выборе двухполосной акустики на фронт. Система еще не собрана, имею следующие . . . . . Всем прривет,подсккажите по сабу ,стоит сейчас bb c 10 ,хочется заменить ,но с выбором не определился играть пока что будет от gz 4 hd из . . . . . Добрый день, авто Jaecoo j8. По рекомендации вашего магазина поставил саб aspect 10 flat в зя маленьком и усилитель hellion ham 2.800d. Ка . . . . .
Акустика Eton RSC 165 → Отличная акустика. Бас , сч и вч на высоком уровне. Качество изготовления тоже в . . . . . Акустика Hertz CK 165 L → Привет, уважаемые!!!!
В ходе следствия выяснилось что скотч, идущий в комплекте . . . . . Автомагнитола Pioneer DEH-P85BT → Я видимо мамонт. Магнитола работает до сих пор, экран немного выгорел, просвечив . . . . . Усилитель Hellion HAM SIX-SQ → Ну что прошла неделя прослушки данного Усилителя и вот что я могу вам рассказать . . . . . Акустика Dego PO 6.5 MW → Установили их в 3ку от процеуся, до этого тоже были в 2,5 динамики этой фирмы, т . . . . . Акустика Dego PO 4.0 MR → Были давненько. Поставил я их после Scan-Speak 12m на отражение, и какой ужас бы . . . . . Сабвуфер Ground Zero GZUW 12SQ-D2 → Динамик установлен в ФИ с боковым щелевым портом настроенным на частоту 36Гц.
О . . . . . Автомагнитола Pioneer AVH-P3200DVD → Привет, уважаемые!!!!!!!!
Данный аппарат до сих пор в строю- стоит в рабочем ав . . . . .
Усилитель Blaupunkt GTA 475 в Haval H3 Автомагнитола JVC KW-R930BT в Toyota Caldina II Сабвуфер Alpine SWG-1044 в Haval H3 Усилитель Ural BV 1.800 в Haval H3 Усилитель Hellion HAM8.100DSP в Audi Q5
|