Форум «Auto-HiFi»Вернуться к списку тем
| Сообщение |
Автор |
|
Приветствую всех меломанов, нуждаюсь в ваших советах. В связи со сменой автомобиля придется перебирать систему. На замену уйдут ширики - вместо их посоветуйте вч, и тыл, в новой машине они стоят в задней полке и 2-х компонентные.
Вч будут стоять в штатных уголках дверей с ориентацией на водителя, тыл стоит в задней полке с отражением от заднего стекла.
Автомобиль Аккорд 10. концепция системы- внешне штат, за исключение саба- стелс в крыло.
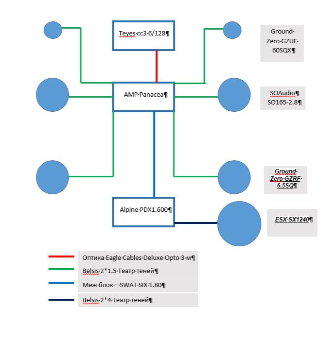
На вч бюджет 10-15, на тыл думаю столько же. Схема нынешней системы на картинке. Буду рад услышать ваше мнение.
.
|
2024-09-27 12:58:29WildDogЖительАдрес: КраснодарСообщений: 32
|
|
Состав системы сейчас

|
2024-09-27 12:59:44WildDogЖительАдрес: КраснодарСообщений: 32
|
|
вч -SOaudio SO26neo,
тыл не надо, тем более на отражение
|
2024-09-27 13:53:55ТокмачВетеранАдрес: Комсомольск-на-АмуреСообщений: 5680
|
|
2024-09-27 15:10:37WildDogЖительАдрес: КраснодарСообщений: 32
|
|
Спасибо за совет тоже выбираю между SOaudio SO26neo и Ground Zero GZUT 28SQ
Тыл нужен ОБЯЗАТЕЛЬНО , в повседнев он в основном отключен, но сзади дети ездят- музыка им нравится , у меня даже есть пресет где я попытался сцену сзади собрать. По этому совет по тылу нужен.
|
2024-09-27 15:13:45WildDogЖительАдрес: КраснодарСообщений: 32
|
|
у меня были Ground Zero GZUT 28SQ , слушал их меньше года, а потом толи жара,толи хз что... но подозрение что ферромагнитная жидкость в них вскипела или вытекла куда то.... звук стал просто не очень... резкий, какой то фу....и никакие настройки не помогли, правый динамик просто гадил в уши, но первое время пели очень приятно, так что с ними осторожнее.
Сейчас у меня Focal K2 Power TKM
https://www.drive2.ru/users/ramastop/
|
2024-09-27 15:30:45ramaВетеранАдрес: ГубкинскийСообщений: 787
|
|
Спасибо, на тыл посоветуйте что нибудь
|
2024-09-27 16:05:11WildDogЖительАдрес: КраснодарСообщений: 32
|
|
я за монобренд, разномастные динамики, из разных материалов, разного звучания я не поддерживаю... определитесь что Вы хотите... у СОшек коаксиалов нет (но это не точно).
Я не знаю участвуют коаксиалки в Вашем основном пресете или нет...хз в общем...
Ну может присмотритесь к BLAM 165 R2C ... уж разнобой, так по полной))
https://www.drive2.ru/users/ramastop/
|
2024-09-27 16:15:40ramaВетеранАдрес: ГубкинскийСообщений: 787
|
|
коаксиалки мне не нужны , надо 2-х компонентные. У хонды на задней полке отдельно миды, отдельно вч. По поводу разнобоя:1 процем подправить, 2. тыл не всегда включен
|
2024-09-27 16:51:57WildDogЖительАдрес: КраснодарСообщений: 32
|
|
ну тогда еще проще... что на фронте то и на тыл
https://www.drive2.ru/users/ramastop/
|
2024-09-27 18:28:08ramaВетеранАдрес: ГубкинскийСообщений: 787
|
|
Дороговато выходит, 15 на тыл максимум. И у панацеи каналов не хватит . А её пока менять не планирую
|
2024-09-28 10:44:35WildDogЖительАдрес: КраснодарСообщений: 32
|
|
не пойму ничего...всмысле панацеи не хватит? вы про что? ну дорого это... ну присмотритесь к по дешевле...вам шашечки или ехать?
https://www.drive2.ru/users/ramastop/
|
2024-09-28 23:33:05ramaВетеранАдрес: ГубкинскийСообщений: 787
|
|
у панацеи 6 каналов- 2 нф вч , 2 миды и остается 2 на тыл . Если ставить тоже что и в перед, то надо 4 канала- 2 вч и 2 на мид. Не хватает. Прошу совета именно по 2-х компонентной акустике с штатными кроссоверами.
|
2024-09-29 15:27:45WildDogЖительАдрес: КраснодарСообщений: 32
|
|
То же сначала не понял, как это на 8 динамиков 6 каналов усиления? А оно вон оно чего оказывается, тыл через кроссовер, и временно, когда когда в машине дети. Годный вариант пресета. Я когда солянку по-питерски готовлю, из мясного бросаю туда всё, что завалялось в холодильнике. И Вам бы советовал с тылом не заморачиваться. Берите, что подходит по размеру, мощности, имеет хорошие отзывы и укладывается в бюджет)))
|
2024-09-29 23:32:30ИгорьНикМатерый спецАдрес: СамараСообщений: 253
|
|
У всех дети, и любят музыку. Фронта достаточно и по громкости и по качеству даже в микроавтобусах на 8 мест.
о трешке думайте.
|
2024-09-30 02:37:31ТокмачВетеранАдрес: Комсомольск-на-АмуреСообщений: 5680
|
|
Трешка точно- нет. Хотя хочется. Не планирую эту машину надолго, поэтому лепить подиумы не хочу. Может всё таки есть что-то более менее нормальное в бюджете до 15 тысяч 2-х компонентное с кроссоверами в мою систему?
с вч я уже определился благодаря вашим советам будет SOaudio SO26neo
|
2024-09-30 13:49:42WildDogЖительАдрес: КраснодарСообщений: 32
|
|
смотрите из немцев, как вариант Helix F 62C
|
2024-09-30 14:00:58ТокмачВетеранАдрес: Комсомольск-на-АмуреСообщений: 5680
|
|
Спасибо, хеликсов у меня ещё не было. Прислушаюсь к вашим советам- предыдущая система тоже была построена при вашей помощи :)
|
2024-09-30 14:20:57WildDogЖительАдрес: КраснодарСообщений: 32
|
  Для того, чтобы оставлять сообщения на форуме пройдите регистрацию. Если вы зарегистрированы, то введите имя и пароль.
|
  
Мы в Telegram
Мы в ВКонтакте
Полная шумоизоляция Вашего автомобиля по специальной цене! При покупке акустики для штатных мест Mercedes - установка на интересных условиях! При покупке акустики для штатных мест BMW - установка на интересных условиях! Шумовиброизоляция четырех дверей в три слоя под ключ по интересной цене! Каждому покупателю акустики размера 16,5 см. дороже 10000 рублей проставочные кольца для установки в подарок! Каждый покупатель получает в подарок компакт-диск с клёвыми миксами от Mr. DJ Monj! Каждому покупателю фирменные рамки «Auto-HiFi» для государственных номерных знаков в подарок!
2025-11-19 Акустика Recoil: Recoil RLX352, Recoil RLX402, Recoil RLX462, Recoil RLX525, Recoil RLX572, Recoil RLX682, Recoil RLX693. 2025-11-18 Сабвуферы ACV: ACV N12-S1500 D2, ACV N12-S800 D4, ACV N15-S1500 D2. 2025-11-17 Акустика Recoil: Recoil LET1, Recoil RLM525. 2025-11-16 Сабвуферы DL Audio: DL Audio Raven 10 V.2, DL Audio Raven 12 V.2, DL Audio Raven 15 V.2, DL Audio Raven 18 V.2. 2025-11-15 Морская акустика Hertz : Hertz HEX 6.5 M-C-O, Hertz HEX 6.5 M-W-O. 2025-11-14 Процессоры звука Deaf Bonce: Deaf Bonce DB-10 DSP, Deaf Bonce DB-6 DSP.
Финал автозвуковых соревнований EMMA 2025 в Санкт-Петербург Финал EMMA 2024 Фоторепортаж с этапа автозвуковых соревнований EMMA в Санкт-Петербурге 22 июня 2024 года Фоторепортаж с этапа EMMA в Твери 1 июня 2024 года Финал автозвуковых соревнований EMMA 2023 года в Воронеже
4-канальный усилитель мощности Hellion HAM 150.4D Финал EMMA 2025 в Санкт Петербурге ESQL часть 1 Финал EMMA 2025 в Санкт Петербурге ESQL часть 2 Финал EMMA 2025 в Санкт Петербурге ESQL часть 3 Финал EMMA 2025 в Санкт Петербурге ESQL часть 4 Финал EMMA 2025 в Санкт Петербурге ESQL часть 5 Финал EMMA 2025 в Санкт Петербурге ESQL часть 6 Финал EMMA 2025 в Санкт Петербурге ESQL часть 7
Всем доброго вечера. Нужна помощь в выборе процессора и усителей. Начну издалека. Изначально в моем авто Hyundai Santa Fe tm была двухполо . . . . . Всем привет!
Нужен совет по подключению процессорного усилителя Усилитель Sennuopu X680 к голове Teyes CC3.
Я начитался, что есть 2 спос . . . . . Всем привет подскажите под MPS 250 подойдет усилитель Match UP 1FX будет ли нормально по громкости все работать чуть выше среднего ? Или . . . . . Здравствуйте. Подскажите, пожалуйста ,головное устройство с навигацией яндекс для киа оптима 2013. . . . . . Друзья, подскажите бесплатную программу на ноутбук для замера ачх с помощью микрофона.
Микрофон usb YANMAI sf-555b . . . . . Всем привет! Купил Ground Zero GZPC 165.3SQ-С ACT. К ним усилитель Alpine R-A90S. Процессор Madbit DSP pro2. Сабвуфер GZTW-12F. Усь к нем . . . . . Добрый день форумчане.
Приобрел Xcelsus audio XAS10.
Посоветуйте моноблок к нему чтобы сабик полностью раскрылся.
Желательно что нибу . . . . . Всем привет уважаемые форумчане
Прошу помощи по подбору мидбасов в авто лансер 9
Стоит процеусь sennuopu x12
3-ка+саб
Подключаться буд . . . . .
Автомагнитола Pioneer DEH-P88RS → Карозеррия 070 мне больше подошла по зауку . . . . . Усилитель Helix NEXT V TWO → Перешёл с eton ma2 на helix next v two. Eton ma2 выдавал небольшой , но слышимый . . . . . Усилитель Hellion HAM8.100DSP → Это самый оптимальный процессорный усилитель для создания автозвука среднего сег . . . . . Усилитель Mystery MK-4.80 → Лучший усилитель, цена-качество. Вы бы знали сколько перетерпел этот малыш. Кто . . . . . Акустика ESB Audio 5.028 → Порезал от 2000, ниже не стал пробовать.
Играет очень ровно, в любимых треках с . . . . . Автомагнитола Kenwood DPX206U → Вот уже почти 10 лет как мне подарили DPX206U, 300к пробега.
Лет 5 назад были к . . . . . Автомагнитола JVC KD-AVX44EE → Отве Володеньке, отзыв которого третий по счету. На дворе 2025 год, майфун проше . . . . . Акустика Eton RSC 165 → Очередные новые и качественные компоненты от Eton. Перешёл с Eton pro 16+. RSC с . . . . .
Автомагнитола JVC KW-R930BT в Toyota Caldina II Сабвуфер Alpine SWG-1044 в Haval H3 Усилитель Ural BV 1.800 в Haval H3 Усилитель Hellion HAM8.100DSP в Audi Q5 Сабвуфер Focal Sub 12 Dual в Lada Vesta
|