Форум «Auto-HiFi»Вернуться к списку тем
| Сообщение |
Автор |
|
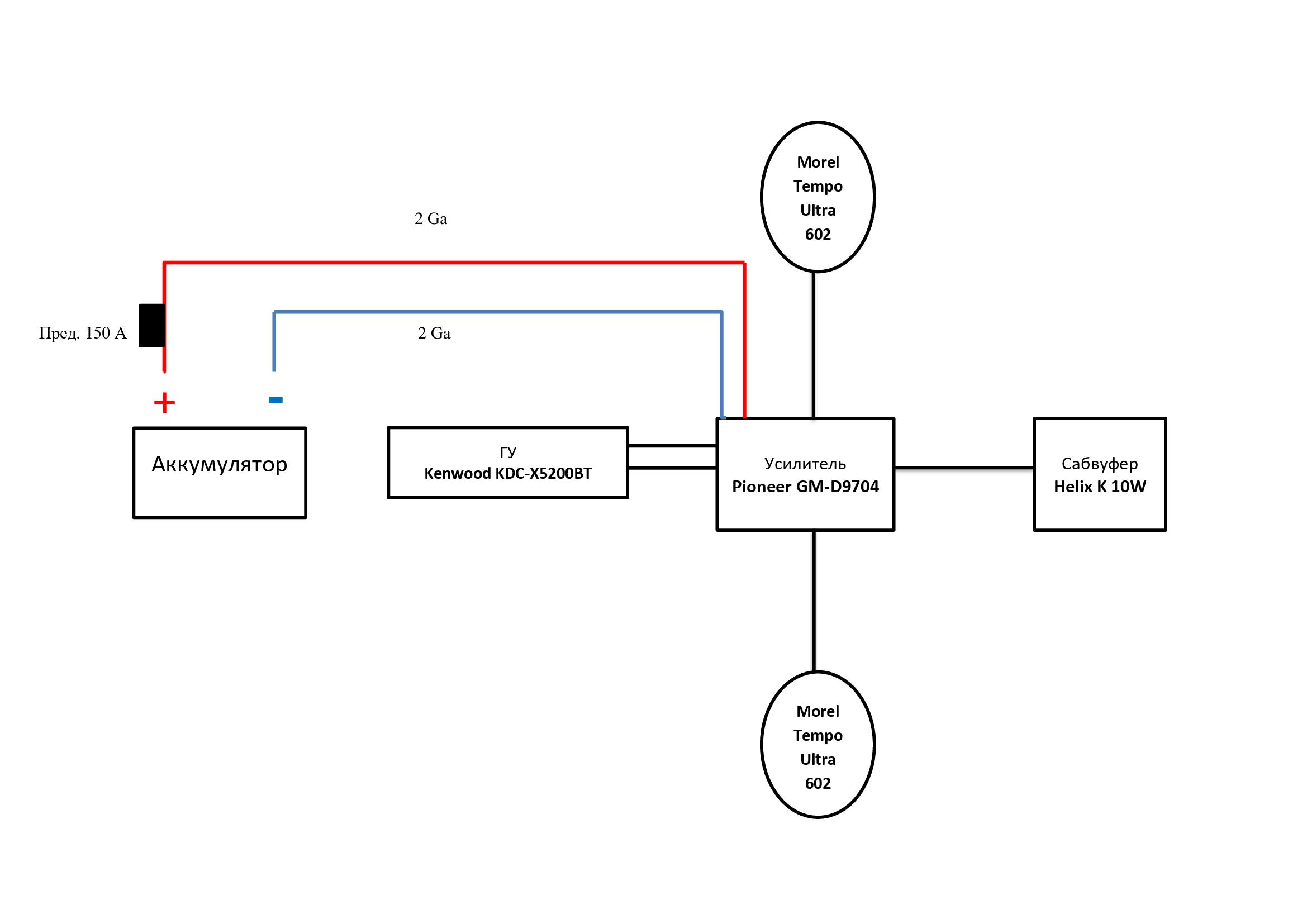
Добрый день! Подскажите, правильно ли на данной схеме акустической системы указаны сечение силового провода и номинал предохранителя, с учетом компонентов из которых состоит данная система?!

|
2019-07-12 15:58:06Дмитрий ККНовичокАдрес: МоскваСообщений: 16
|
|
Да, даже с запасом. Можно питание 4 Ga взять, если медь, а пред на 80А использовать.
Ставим, тестим и слушаем музон в авто
|
2019-07-13 12:24:12JohnВетеранАдрес: МоскваСообщений: 4425
|
|
Ок, спасибо!
|
2019-07-13 15:14:13Дмитрий ККНовичокАдрес: МоскваСообщений: 16
|
|
только фронт пустить поканально
|
2019-07-14 13:26:17ТокмачВетеранАдрес: Комсомольск-на-АмуреСообщений: 5751
|
|
То есть твитеры от ГУ, а мидбасы от усилителя? А нормально ли при этом будут играть твитеры?
|
2019-07-15 10:08:48Дмитрий ККНовичокАдрес: МоскваСообщений: 16
|
|
да,эти твитеры нормально,при этом акустика в большой мере раскроется.
|
2019-07-15 10:54:17ТокмачВетеранАдрес: Комсомольск-на-АмуреСообщений: 5751
|
|
Понял, спасибо!
|
2019-07-15 11:21:03Дмитрий ККНовичокАдрес: МоскваСообщений: 16
|
  Для того, чтобы оставлять сообщения на форуме пройдите регистрацию. Если вы зарегистрированы, то введите имя и пароль.
|


9 мая магазин не работает.
Мы в Telegram
Мы в ВКонтакте
Полная шумоизоляция Вашего автомобиля по специальной цене! При покупке акустики для штатных мест Mercedes - установка на интересных условиях! При покупке акустики для штатных мест BMW - установка на интересных условиях! Шумовиброизоляция четырех дверей в три слоя под ключ по интересной цене! Каждому покупателю акустики размера 16,5 см. дороже 10000 рублей проставочные кольца для установки в подарок! Каждый покупатель получает в подарок компакт-диск с клёвыми миксами от Mr. DJ Monj! Каждому покупателю фирменные рамки «Auto-HiFi» для государственных номерных знаков в подарок!
2026-05-03 Сабвуфер ACV VALID V15D2 V2. 2026-05-02 Акустика BLAM: BLAM KIT 100 S 24, BLAM KIT SR 6952, BLAM PO 200, BLAM S 2N50 A, BLAM S 2N50 C, BLAM T 25 HR. 2026-05-01 Магнитола Pioneer SXT-C10PS. 2026-04-30 Магнитолы Ural : Ural ШТОРМ 7 ПРО, Ural ШТОРМ 72. 2026-04-29 Акустика Recoil: Recoil RST250, Recoil RT25, Recoil TW2550. 2026-04-28 Усилитель мощности Helix ISM 400.2DSP.
Дилерская конференция Audiotec Fischer 2025 в Санкт-Петербурге Финал автозвуковых соревнований EMMA 2025 в Санкт-Петербург Финал EMMA 2024 Фоторепортаж с этапа автозвуковых соревнований EMMA в Санкт-Петербурге 22 июня 2024 года Фоторепортаж с этапа EMMA в Твери 1 июня 2024 года
2-канальный усилитель мощности Hellion HAM 1000.2D Optical 4-канальный усилитель мощности Hellion HAM 150.4D Финал EMMA 2025 в Санкт Петербурге ESQL часть 1 Финал EMMA 2025 в Санкт Петербурге ESQL часть 2 Финал EMMA 2025 в Санкт Петербурге ESQL часть 3 Финал EMMA 2025 в Санкт Петербурге ESQL часть 4 Финал EMMA 2025 в Санкт Петербурге ESQL часть 5 Финал EMMA 2025 в Санкт Петербурге ESQL часть 6
Всех приветствую, прошу совета по подбору 4-ех канального усилителя схожим на характер alpine pdx f4(атака, четкость и плотность), характе . . . . . Добрый день! Имеется такая система:
Автомобиль - Volkswagen Arteon
1) Фронт - компонентная Audison Prima APK 165 2 Ohm
2) Тыл - штат . . . . . Всем привет!
Посоветуйте, пожалуйста, по сабвуферу, желательно 12 дюймов.
Состав аудиосистемы в BYD Atto3:
1) Мидбасы 20ки Beyma 8 . . . . . Хеелп, пытаюсь подключить Hellion ham 800.2d к штатной системе Harman&Kardon в BMW X3 G01.
На Helion подал питание от АКБ и минус на кузо . . . . . Моё почтение.Вышел из строя Твиттер DLS R6.2,помогите найти замену. . . . . . Здравствуйте помогите пожалуйста разобраться. Это мои первый опыт в установке акустики,30 лет назад было все попроще...Имею Тойота Рав 4 х . . . . . Всем здравствуйте, уважаемые форумчане! Прошу Вашей помощи в выборе двухполосной акустики на фронт. Система еще не собрана, имею следующие . . . . . Всем прривет,подсккажите по сабу ,стоит сейчас bb c 10 ,хочется заменить ,но с выбором не определился играть пока что будет от gz 4 hd из . . . . .
Акустика Eton RSC 165 → Отличная акустика. Бас , сч и вч на высоком уровне. Качество изготовления тоже в . . . . . Акустика Hertz CK 165 L → Привет, уважаемые!!!!
В ходе следствия выяснилось что скотч, идущий в комплекте . . . . . Автомагнитола Pioneer DEH-P85BT → Я видимо мамонт. Магнитола работает до сих пор, экран немного выгорел, просвечив . . . . . Усилитель Hellion HAM SIX-SQ → Ну что прошла неделя прослушки данного Усилителя и вот что я могу вам рассказать . . . . . Акустика Dego PO 6.5 MW → Установили их в 3ку от процеуся, до этого тоже были в 2,5 динамики этой фирмы, т . . . . . Акустика Dego PO 4.0 MR → Были давненько. Поставил я их после Scan-Speak 12m на отражение, и какой ужас бы . . . . . Сабвуфер Ground Zero GZUW 12SQ-D2 → Динамик установлен в ФИ с боковым щелевым портом настроенным на частоту 36Гц.
О . . . . . Автомагнитола Pioneer AVH-P3200DVD → Привет, уважаемые!!!!!!!!
Данный аппарат до сих пор в строю- стоит в рабочем ав . . . . .
Усилитель Blaupunkt GTA 475 в Haval H3 Автомагнитола JVC KW-R930BT в Toyota Caldina II Сабвуфер Alpine SWG-1044 в Haval H3 Усилитель Ural BV 1.800 в Haval H3 Усилитель Hellion HAM8.100DSP в Audi Q5
|